Processing

Executable objects go through four execution stages. After the Activation and the Generation stages, the task ebter the processing stage. This stage starts with some validation steps and includes the following steps:

Important! Some tasks, for example Schedules, remain active until they are ended either manually or using a script.

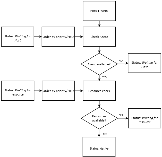
The following diagrams describe the steps that a task goes through during the processing stage:

Checking Agent Availability and Resources

Graphic that describes the checks that take place during this stage

Processing Contents and Checking Runtime

Next Stage

When the processing stage has finished, the task enters the Completion stage.

See also: